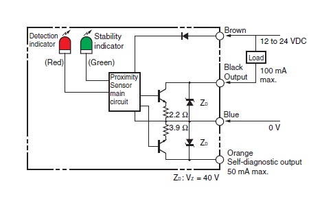
Cảm biến tiệm cận Omron E2C-JC4AP 2M Cảm biến tiệm cận Omron E2C-JC4AP 2M Separate Amplifier Proximity Sensor with Adjustment Potentiometer Amplifier Unit Power supply: DC NPN output Timer function Self-diagnostic output Pre-wired model 3 m Mua Ngay : nhà chế tạo: Omron SKU: E2C-JC4AP 2M Ngày giao hàng: 1-3 days Giá cũ: 1.188 ₫ Giá bán: 990 ₫ Số lượng: Thêm vào giỏ hàng Giao đến Chọn quốc gia Vietnam Vietnam * Khác * Phương pháp vận chuyển Tên Ngày dự kiến giao hàng Giá bán Không có tùy chọn giao hàng nào Áp dụng Custom wishlist được Thêm vào danh sách yêu thích Thêm vào danh sách so sánh Thông Tin Sản Phẩm: E2C-JC4AP 2M Thông Tin Kỹ Thuật cơ bản của : Cảm biến tiệm cận Omron E2C-JC4CH 2M Sensing head size 14 mm x 30 mm x 60 mm Type Amplifier Unit Power source DC Three-wires models Operation mode NO/NC selectable Thông số kỹ thuật chi tiết sản phẩm: Cảm biến tiệm cận Omron E2C-JC4CH 2M Sensing head size14 mm x 30 mm x 60 mmType Amplifier UnitPower sourceDC Three-wires modelsDifferential distance10% max. of sensing distancePower supply voltage12 to 24 VDC ripple (p-p) 10% max.Operating voltage range10 to 30 VDCCurrent consumption45 mA max.Control output (Output type)NPN open collectorControl output (Switching capacity)100 mA max. (30 VDC max.)Control output (Residual voltage)1 V max.IndicatorDetection indicator (red), Stability indicator (green)Operation modeNO/NC selectableSensitivity settingSensitivity adjusterSelf-diagnostic outputEquippedAmbient temperature (Operating)-10 to 55 ℃Ambient temperature (Storage)-10 to 55 ℃Ambient humidity (Operating)35 to 95 %Ambient humidity (Storage)35 to 95 %Temperature influence±10% max. of sensing distance at 23 ℃ in the temperature range of −10 to 55 ℃Voltage influence±1% max. of sensing distance at rated voltage in the rated voltage ±20% rangeInsulation resistanceBetween charged parts and the case: 50 MΩ min. at 500 VDCDielectric strengthBetween charged parts and the case: 1,000 VAC 50/60 Hz 1 minVibration resistanceDestruction: 10 to 55 Hz, 1.5 mm double amplitude each in X, Y, and Z directions for 2 hShock resistanceDestruction: 100 m/s2 3 times each in X, Y, and Z directionsConnection methodPre-wired models (2 m)WeightPackage: Approx. 80 gAccessoriesCaution labe, Mounting Bracket, Instruction manualAmplifier unit/sensor head of combinationE2C-GE4A, E2C-GF4A, E2C-JC4AP, E2C-JC4A, E2C-AM4A, E2C-AK4A Cam Kết Chất Lượng và Dịch Vụ Chúng tôi có hơn 35.000 sản phẩm vì vậy hãy liên hệ với chúng tôi Để được tư vấn và check tình trạng hàng bạn nhé! AUTO TECH VN cam kết: 1. Hàng Chính Hãng. 2. Xuất được Hóa đơn VAT. 3. Cấp CO/CQ đầy đủ. 4. Giá cạnh tranh. 5. Sản phẩm bảo hành theo chính sách của hãng.6. Miễn Phí hỗ trợ cài đặt và sử dụng thiết bị. Thông Tin Liên Hệ AUTO TECH VN - AUT.VN ĐT/ Zalo : 0968.053.025 Email: support@aut.vn Email2: sale@aut.vn Địa chỉ: 07 KĐT Flora Mizuki, Đường Số 1, Bình Hưng, Bình Chánh, Hồ Chí Minh Thẻ sản phẩm Cảm biến tiệm cận (8520) , Separate Amplifier Proximity Sensor (22) , E2C-JC4AP 2M (1) , Sensors (1856) , ProximitySensors (661) , SeparateAmplifier (90) , E2C/E2C-H (22) , E2C-JC4AP2M (1)