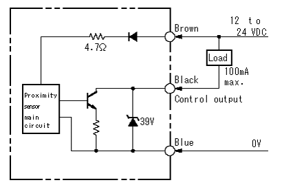
Cảm biến tiệm cận Omron E2CY-SD11 2M Cảm biến tiệm cận Omron E2CY-SD11 2M Non-Ferrous-Metal-Detecting Proximity Sensor Amplifier Unit NPN output Pre-wired model 2 m Mua Ngay : nhà chế tạo: Omron SKU: E2CY-SD11 2M Ngày giao hàng: 1-3 days Giá cũ: 4.536.972 ₫ Giá bán: 3.780.810 ₫ Số lượng: Thêm vào giỏ hàng Giao đến Chọn quốc gia Vietnam Vietnam * Khác * Phương pháp vận chuyển Tên Ngày dự kiến giao hàng Giá bán Không có tùy chọn giao hàng nào Áp dụng Custom wishlist được Thêm vào danh sách yêu thích Thêm vào danh sách so sánh Thông Tin Sản Phẩm: E2CY-SD11 2M Thông Tin Kỹ Thuật cơ bản của : Cảm biến tiệm cận Omron E2CY-V3A 3M Sensing head size 10 mm x 32.5 mm x 76 mm Type Amplifier Unit Power source DC Three-wires models Operation mode NO/NC selectable Thông số kỹ thuật chi tiết sản phẩm: Cảm biến tiệm cận Omron E2CY-V3A 3M Sensing head size10 mm x 32.5 mm x 76 mmType Amplifier UnitPower sourceDC Three-wires modelsPower supply voltage12 to 24 VDC±10% ripple (p-p) 10% max.Power consumptionat 24 VDC, current consumption: 45 mA: 1080 mWControl output (Output type)NPN open collectorControl output (Switching capacity)100 mA max. (26.4 VDC max.)Control output (Residual voltage)1 V max.IndicatorOperation indicator (orange)Operation modeNO/NC selectableSensitivity settingTeaching / manual adjustmentSelf-diagnostic outputError content display (Sensor disconnection, Sensor short-circuit, and output short-circuit)Protective circuitPower supply reverse polarity protectionOutput short-circuit protectionAmbient temperature (Operating)-10 to 55 ℃Ambient temperature (Storage)-25 to 70 ℃Ambient humidity (Operating)35 to 85 %Ambient humidity (Storage)35 to 85 %Temperature influence±10% max. of sensing distance at 23 ℃ in the temperature range of −10 to 55 ℃Voltage influence±1% max. of sensing distance at rated voltage in the rated voltage ±10% rangeInsulation resistanceBetween charged parts and the case: 20 MΩ or higher (500 VDC megger)Dielectric strengthBetween charged parts and the case: 1,000 VAC 50/60 Hz 1 minVibration resistanceDestruction: 10 to 150 Hz, 1.5 mm double amplitude or 100 m/s2 each in X, Y, and Z directions for 2 hShock resistanceDestruction: 300 m/s2 3 times each in X, Y and Z directionsDegree of protectionIEC: IP50 (with Sensor cable connected and protective cover attached)Connection methodPre-wired models (2 m)WeightPackage: Approx. 100 gMaterialCase: Polybutylene terephthalate (PBT)Cover: PolycarbonateCable connecting screw: Iron zinc platingAccessoriesInstruction manual, Mounting BracketAmplifier unit/sensor head of combinationE2CY-C2A, E2CY-C2AF, E2CY-V3A, E2CY-X1R5A, E2CY-C1R5A-1 Cam Kết Chất Lượng và Dịch Vụ Chúng tôi có hơn 35.000 sản phẩm vì vậy hãy liên hệ với chúng tôi Để được tư vấn và check tình trạng hàng bạn nhé! AUTO TECH VN cam kết: 1. Hàng Chính Hãng. 2. Xuất được Hóa đơn VAT. 3. Cấp CO/CQ đầy đủ. 4. Giá cạnh tranh. 5. Sản phẩm bảo hành theo chính sách của hãng.6. Miễn Phí hỗ trợ cài đặt và sử dụng thiết bị. Thông Tin Liên Hệ AUTO TECH VN - AUT.VN ĐT/ Zalo : 0968.053.025 Email: support@aut.vn Email2: sale@aut.vn Địa chỉ: 07 KĐT Flora Mizuki, Đường Số 1, Bình Hưng, Bình Chánh, Hồ Chí Minh Thẻ sản phẩm Cảm biến tiệm cận (8520) , Non-Ferrous-Metal-Detecting Proximity Sensor (7) , E2CY-SD11 2M (1) , Sensors (1856) , ProximitySensors (661) , SeparateAmplifier (90) , E2CY-SD (7) , E2CY-SD112M (1)